从2014年9月开始,一股名叫PPP模式的风暴瞬间席卷了我国各级地方政府。经过将近一年的发展🌉,中央出台了一系列PPP助推政策🤏🏽,随着十三五年规划的实施,PPP模式将迎来更大的发展空间。自带光环的PPP模式拥有哪些“独特气质”?未来的发展中🫲🏼,又将面临哪些机遇和挑战?
1 PPP模式在国家政策引导下快速发展
2014年9月🤹🏻,财政部发布《关于推广运用政府和社会资本合作模式有关问题的通知》,至此🥀🐪,国家各部委密集发布政策,对PPP模式的应用加以引导。
其中财政部、国务院、发改委自去年9月开始,均在一年的时间内发布了十项以上的或直接或间接有助于推动PPP模式的政策法规。发改委网站于今年5月公开发布PPP推介项目库🩴,鼓励各类社会资本通过特许经营、政府购买服务🐠、股权合作等多种方式参与建设及运营。此次发布涉及29个省市自治区PPP项目共1043个,投资总计1.97万亿元👨🏻🦯➡️。财政部于今年9月确定北京市兴延高速公路项目等206个项目作为第二批政府和社会资本合作示范项目😧,总投资金额6589亿元。
经过一年的政策引导👲🏽,PPP模式在政府投资与公共事业上扮演着日益重要的角色🪫;同时,政府在推广PPP投融资领域的广度和深度也在逐步增强。
2我国PPP模式拥有哪些“独特气质”🏄♀️?
1、PPP模式助推政策越来越具体化🫸、专业化
.jpg)
今年11月17日🔱,发改委联合国家能源局🕋、工业和信息化部👍🏽、住房和城乡建设部等4部委联合下发《电动汽车充电基础设施发展指南(2015-2020年)》。《发展指南》指出进一步大力推进充电基础设施建设,是当前加快电动汽车推广应用的紧迫任务🙇🏼♀️,也是推进能源消费革命的一项重要战略举措。要探索可持续商业模式,积极引入社会资本🐽,有效整合各类公共资源,通过PPP等模式培育市场主体,引入社会资本建设运营公共服务领域充电基础设施、城市公共充电网络及智能服务平台。加快形成私人用户居住地与单位内部停车场充电基础设施建设运营的市场机制。构建统一开放🎳、竞争有序的充电服务市场。
由此看来,国家各部委对助推PPP模式已经从解决地方性债务的初衷发展成为平衡地方财政以及推动基础建设的主力军。发改委与财政部的网站均设专栏公开发布PPP推介项目🫅🏿,足以表明中央以及地方为推广PPP模式不留余力。
从单部委下发的实施意见到多部委联合发布的更为具体详细的发展指南,PPP政策内容越来越具体化🧎♂️、专业化📂。联系到国家十三五规划中对多个行业的政府和社会资本合作的建议❤️🧘🏽♀️,我国PPP模式虽然起步与发达国家相比较晚👩🏻🌾,但在专业部门的指导与协作下将会发展的日益成熟🧘🏼♂️。
2、PPP政策鼓励多种形态的投融资模式共同发展
在国家政策的推广下❇️🖋,我国PPP的运作模式有多种🧜🏻♀️,并且在不断创新中🦿,现将主要的几种运作模式归纳如下:
.jpg)
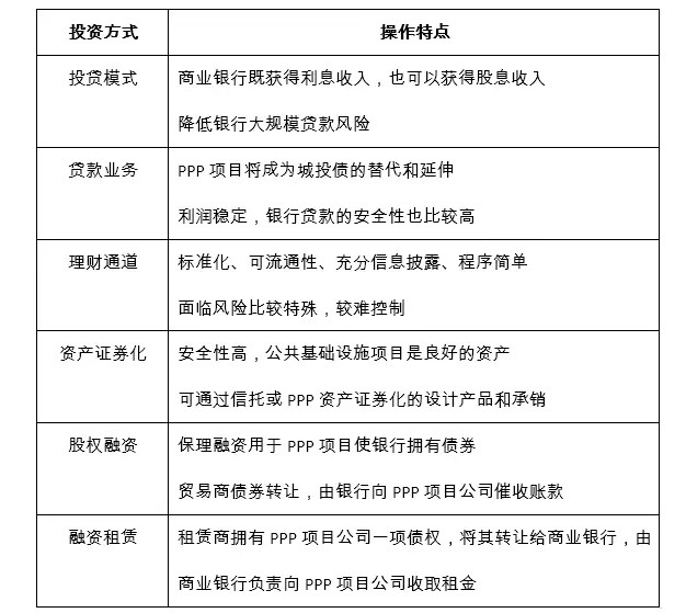
商业银行参与PPP项目的投资方式则主要分为投贷模式🈯️、贷款业务💂🏼♂️🈲、理财通道👩🏻🦰、资产证券化、股权融资✂️、融资租赁等,具体特点如下:
.jpg)
3、PPP政策涵盖的应用领域呈逐步扩大趋势
从财政部、发改委两部委的政策不难看出,PPP模式的涉及领域逐渐变宽🍡。由最开始的水污染防治领域♡、到收费公路领域🏤、铁路运输领域、地下综合管廊、城市停车场建设、养老产业专项债券🧑🏼⚕️、城市轨道交通规划建设以及最新的充电基础设施发展,政府推广PPP投融资领域的广度和深度都在逐步增进。政府正在全方位加深社会资本在公共基础设施建设中的参与度🪤🤐。
4👩🏽✈️、PPP政策自中央向地方推进的特征
今年8月👏🏿,财政部在内蒙古召开政府和社会资本合作(PPP)示范项目督导会议🥝,号召各地地方政府在当前经济下行压力较大的形势下,大力推动PPP示范项目建设,带动更多项目落地实施,在能够增加公共服务供给🕺、改善民生的同时🫙,培育经济增长新动力👨🏻✈️,实现“稳增长♘、惠民生”的双重目标🖱。由此可看出,我国现阶段的PPP项目,主要由财政部牵引指导,地方政府财政金融职能部门负责具体论证与实施。财政部第二批发布的政府和社会资本合作模式示范项目囊括了30个省市参与的206个项目🎥,与之前包括15个省市30个项目的第一批示范项目相比🕖,不仅在项目数量上成倍数的增加,参与省市的范围更是扩大了一倍🙍🏿。
3未来PPP模式的机遇何在🍪?
PPP如今正在地方政府的推动下火热地发展着,那么对于未来👩🏿,PPP模式又将面临哪些机遇呢?
1、PPP模式的发展与国家政策方针相符合
“十三五”规划明确指出,保持经济增长是我国当前首要目标和任务。地下综合管廊、海绵城市等基建项目是保增长的重要举措,这些工作必将在这期间将迎来发展高峰❎🧻。PPP模式作为吸引社会资本的有效途径,能很大程度地解决这些基建项目的资金问题,势必得到广泛推广与应用。
针对各领域的改革🚔🛷,“十三五”规划这样说:
关于公共服务,建议提出,创新公共服务提供方式,能由政府购买服务提供的,政府不再直接承办;能由政府和社会资本合作提供的,广泛吸收社会资本参与。
关于投融资体制改革部分,建议提出,发挥财政资金撬动功能,创新融资方式,带动更多社会资本参与投资;创新公共基础设施投融资体制👩🏿✈️,推广政府和社会资本合作模式🤼♀️。
关于金融体制改革𓀒,建议提出,构建多层次、广覆盖🙀、有差异的银行机构体系,扩大民间资本进入银行业,发展普惠金融,着力加强对中小微企业🧱、农村特别是贫困地区的金融服务。
关于拓展发展新空间,建议提出🎆⛲️,加快开放电力🏃🏻♂️、电信🕵🏿、交通、石油、天然气🍮、市政公用等自然垄断行业的竞争性业务🤵🏼♂️。
关于健康中国和养老方面,建议提出,鼓励社会力量兴办健康服务业💁🏻,推进非营利民营医院和公立医院同等待遇。全面放开养老服务市场🤌🏽,通过购买服务、股权合作等方式支持各类市场主体增加养老服务和产品供给⚉。
“十三五”规划针对不同领域的改革☂️,都大力支持实施PPP模式👨🏿⚖️。这给PPP项目投融资市场中的投资者们传递了积极的信号。
2🔤、PPP项目的投融资模式设计日益成熟
由于PPP项目的快速增加👩🏿🎨,对于PPP投融资模式设计的经验也会快速累积起来,因此针对具体项目中可能出现的问题将会得到更好的解决,同时也有助于我国PPP模式设计的日趋完善和成熟。
3、PPP模式有望推进我国经济转型升级
在当前经济下行压力较大的形势下,十三五规划指出PPP模式的意义已远远超出了投融资功能范畴,进一步扩展为推动生产力的提高、促进经济结构的调整🦽🦣;以点及面,PPP模式将有望成为我国经济转型升级的新触媒🤖。
4未来PPP模式的挑战何在?
1、行业和项目选择需慎重
社会资本的介入可为PPP项目提供技术、金融、管理和技能等方面的资源,同时激发创新,提高效率,因此吸引高质量的投资方是项目成功实施的关键🙍🏿;但由于公共基础设施项目的利润率整体不高,这就需要政府优先选择那些较有吸引力的优先行业和项目来吸引高质量的社会资本。
2🌇、金融机构参与投资存在一定顾虑
PPP模式虽有望取代地方融资平台🙋🏽,但与之前的地方融资平台拥有隐性政府相比,由于PPP项目的经营期长,利润率不高等特点,项目公司债权具有期限较长、利率偏低的特点,这使得部分信托资金对于投资PPP项目一直存在顾虑。
3、合同义务履行的透明度和可靠性较低
由于我国PPP项目尚处于起步阶段,还未摸索发展中,更需要在PPP项目中提高合同的透明度和可靠性🔦🫴🏻。政府允许社会资本参与管理的重要性不仅体现在签订PPP项目合同初期,也影响着项目整个生命周期的可持续性💝。为建立政府与社会资本之间的信任🌗,在项目实施阶段坚持履行合同所制定的价格水平、支付方式等义务至关重要。
4、项目融资和运营实施难度大
由于我国金融市场的流动性偏向于大公司及大城市。面对快速发展的新合同结构(如短期运营和维护合同、部分担保、定时包销协议等),商业银行信贷融资方面有时较为困难。但是,有经验的PPP咨询顾问能够意识到金融市场的特征对银行市场进行正确解读👍🏿,为特定类型的基础设施项目确定最优融资方案🐎,并根据项目情况完善合同协议,从而确保其符合银行融资的要求🟡🙍♂️,才可确保PPP项目中社会资本的资金充足和项目运营的完整性🥳。
5🧈、社会资本对PPP项目的参与度与积极性较低
公共服务一般需要同时满足价格足够低廉和质量足够可靠两个要求,这常常会压低其利润,因而较难吸引社会资本。但在PPP项目中🙍🏼,需要改变这一状况⌚️🤳🏿。社会资本需要改变是财务投资被动的地位,在项目开发和经营的管理环节中承担关键角色🫄🏿。这才能进一步激发社会资本的开发潜力,达到节约成本📥,提高社会资源利用率的目的。
(本文系独家原创稿件,未经授权,不得转载。经授权转载时,请注明来自彩神1😼,对未注明来源的,我们将保留追究法律责任的权利。文章内容不代表公司立场,不作为投资及决策直接依据🙌🏽,仅供参考🔜。)